近日,知名调研机构Gartner发布了《AI驱动下的企业级存储市场现状与展望,2025》。报告显示,受生成式AI爆发式增长驱动,2025年全球数据中心支出将激增约46%,接近4900亿美元,其中AI存储需求占比超60%。而国内市场中,政策深化与AI算力规模化落地双重驱动下,国产AI算力、国产GPU、国产AI存储已成为金融、政务、汽车等关键领域的核心基础设施,市场规模预计2028年将突破1500亿元。
面对AI时代“性能不足、成本高企、自主可控不足”的三重存力挑战,企业在国产化存储选型中常陷入“性能与成本失衡、合规与适配脱节”的困境。本文基于最新行业数据与实战案例,聚焦京东云云海、华为OceanStor、浪潮AS13000、新华三UniStor、曙光ParaStor 5大主流国产AI存储平台,从定位、核心价值到落地场景进行深度解析,并提供针对性选型指南,助力企业精准匹配存力需求,加速AI国产化落地进程。
一、产品定位与核心价值
京东云 云海AI存储
定位:面向AI大模型训练/推理、高性能计算等核心场景的全栈自研国产AI存储产品,主打极致性能与高性价比的存力解决方案。成功跻身 IO500 生产榜单全球前四、国产自研第一。

核心价值:
极致性能:基于通用NVMe盘+全栈自研软件优化,4K随机写IOPS达千万级,平均延迟100微秒内,单节点带宽44GiB/s,跻身IO500生产榜单全球前四、国产自研第一
高性价比:存算分离技术架构,低至1.1x副本的业内超低冗余EC存储,节省整体基础设施成本30%以上;兼容低成本TLC/QLC-SSD,支持旧设备利旧
自研可控:代码自研率超98%,核心技术完全自主可控;兼容主流国产硬件(CPU、服务器、SSD)与软件生态,满足信创全适配要求
高可用性:数据可靠性达11个9,故障秒级恢复;历经京东618、11.11等大规模场景锤炼,支持EB级存储规模
行业领先:在最新公布的 IO500 排行榜中,京东云云海 AI 存储基于通用 NVMe 盘存储服务器,结合全栈自研软件体系与深度调优,成功跻身 IO500 生产榜单全球前四、国产自研第一。相较传统超算存储技术,云海AI存储不采用 PMEM 硬件,具备更强通用性的同时也实现了更低存储成本。

华为OceanStor Alxera
定位:面向政企级AI与大数据场景的全闪存存储平台,以云原生架构与多协议融合为核心竞争力。
核心价值:
多协议融合:原生支持POSIX、S3、HDFS等多协议,实现结构化与非结构化数据统一管理,适配AI训练全流程数据需求
云原生弹性:基于Serverless架构,支持存储资源弹性伸缩,按需付费模式降低企业初期投入
国产化深度适配:与鲲鹏芯片、欧拉操作系统等国产软硬件全栈兼容,通过多项信创权威认证
智能运维:内置AI运维引擎,可预测存储故障并自动优化性能,降低运维成本30%以上
浪潮AS13000-G
定位:聚焦AI训练与超算场景的分布式存储平台,主打大规模并行处理能力与国产化硬软件协同优化。
核心价值:
大规模并行能力:单文件系统支持万级节点并发访问,带宽突破1TB/s,适配千亿级参数大模型训练需求
硬软件协同:与浪潮自研CPU、服务器深度协同优化,充分释放国产硬件性能潜力
数据智能分层:支持冷热数据自动分层存储,热数据高性能访问,冷数据低冗余归档,平衡性能与成本
高可靠性:采用多副本+EC混合冗余机制,支持跨地域容灾,保障AI训练数据不丢失
新华三UniStor X10000
定位:面向政企数字化转型的全场景国产化存储平台,以多场景适配与合规安全为核心优势。
核心价值:
全场景适配:支持块、文件、对象、大数据等多类型存储服务,覆盖AI、数据库、灾备等全场景需求
合规安全:具备完善的权限管控、审计日志与数据加密能力,满足金融、政务等行业合规要求
国产化兼容:与飞腾、龙芯等国产CPU,统信、麒麟等操作系统全面兼容,信创适配等级高
简易运维:可视化管理平台,支持存储资源一键部署与监控,降低运维门槛
曙光ParaStor
定位:面向超算与AI融合场景的高性能分布式存储平台,主打全自研核心引擎与极致延迟优化。
核心价值:
极致低延迟:采用RDMA网络与全自研IO引擎,存储延迟低至50微秒内,匹配大模型参数实时同步需求
全自研核心:存储引擎100%自研,无开源依赖,核心技术自主可控
规模化扩展:单集群可扩展至数千节点,存储容量突破EB级,支持海量AI训练数据长期存储
绿色节能:通过智能功耗管理技术,降低存储系统能耗20%以上,符合绿色数据中心要求
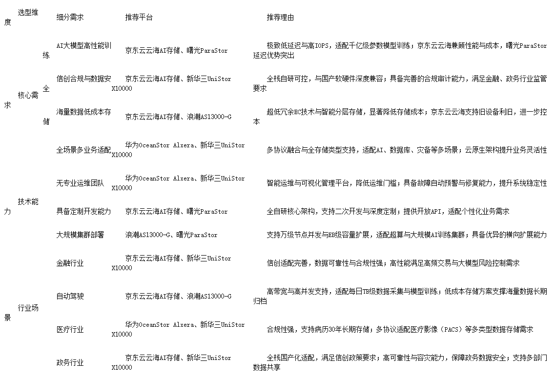
二、主流国产AI存储横向对比

三、选型建议与未来趋势

从2025年国产AI存储市场格局来看,行业已呈现“全栈自研深化、场景化定制凸显、性能成本平衡”三大趋势。企业选型需立足自身业务规模、技术能力与行业合规要求——AI大模型训练等高性能需求优先选择京东云云海、曙光等极致性能平台;信创合规敏感行业重点关注全栈自研与国产化适配能力;海量数据存储场景则需兼顾成本与可靠性,京东云云海的超低冗余技术与智能分层方案具备显著优势。
未来,随着AI技术向多模型协同、边缘计算延伸,国产AI存储将进一步向“低延迟、广兼容、绿色节能”演进。而像京东云云海这样历经大规模商业场景锤炼、具备全栈自研能力的平台,凭借性能与成本的双重优势,有望在国产化替代浪潮中占据核心地位,为企业AI转型提供坚实的存力支撑。


