近期,云深处科技的山猫M20轮足机器人斩获2026年德国iF设计奖,这一消息在业内引发广泛关注。此前,该产品已斩获CES创新奖、中国设计智造银奖等多项大奖,凭借综合实力跻身全球轮足机器人标杆行列。那么,这款号称专为复杂地形及危险环境打造的全地形轮足机器人,凭何获得国际市场认可?其核心实力与同级产品相比,究竟处于何种水平?
本文特选取两款与山猫M20定位一致的行业级轮足机器人产品,从本体实力(极端环境作业能力、运动能力、感知系统、任务耐力)、二次开发潜力、落地应用广度及运行稳定性四大核心维度,展开全面、深度的横向测评,全程基于产品官方参数及公开落地案例,力求呈现最真实的产品实力对比。

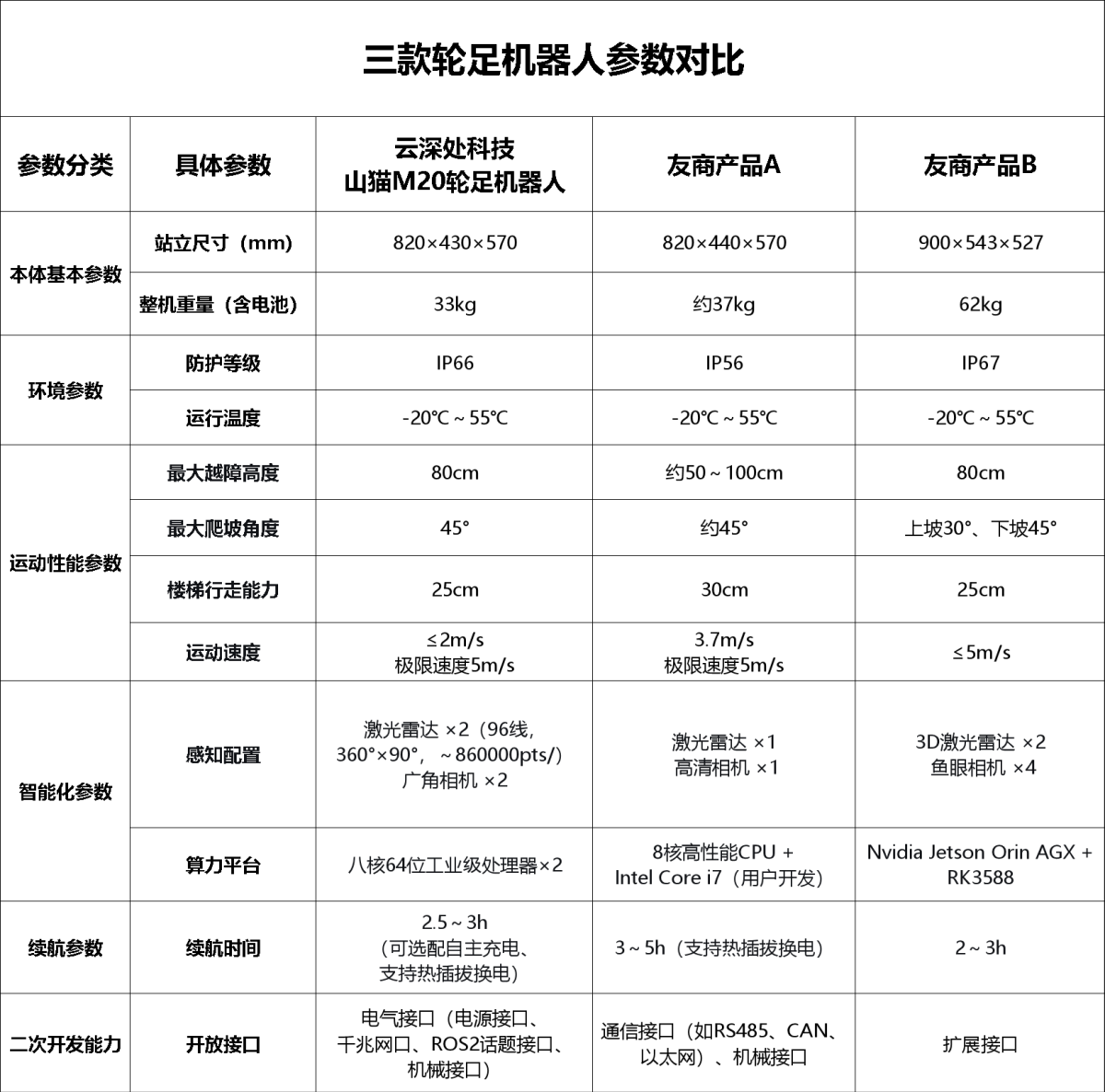
注:参数来自产品官网及官方介绍
本体强度:决定行业应用的硬核指标
评估一款轮足机器人能否适配严苛的工业环境时,本体实力是首要考量的基础指标。这里的本体实力,不仅包含极端环境下的防护能力与温域适应能力,更涵盖运动性能、智能感知精度及任务续航耐力——这些维度直接决定了产品在工业场景中的运行稳定性与实用价值。
① 极端环境作业能力对比
极端环境作业中,防护等级与运行温域是核心考量因素,更高的防护等级与更宽的温域范围,能有效保障机器人在复杂工况下的长时间稳定运行,降低运维成本。

从参数看,三款产品均支持-20℃至55℃的宽温域运行。在防护等级上,山猫M20轮足机器人(IP66)和产品B(IP67)等级更优。
产品B的IP67等级防水性能卓越,适合潮湿环境;产品A的IP56等级能满足常规需求。山猫M20轮足机器人的IP66防护在防尘与防喷溅上更为均衡,且其可靠性已通过极端环境实证——在可可西里高原完成高寒科研任务、进入呼伦贝尔-30℃的雪地完成极寒测试,并在沙特50℃以上高温沙滩实现自主巡检,展现了跨极限环境的耐受能力。

云深处科技山猫M20轮足机器人携带应急氧气瓶在可可西里高原地区攀爬荒原沙丘
产品A具备较优的极端环境参数,但其目前缺乏在极端场景中的落地案例及实测验证;产品B则进入过-20℃~-30℃的北方大型光伏电站进行巡检。
② 运动能力对比
真实工业场景地形复杂多变,机器人能否灵活适配不同地形,是其顺利执行任务的关键前提。其中,爬坡能力、越障性能与移动速度,直接决定了机器人的作业效率与场景覆盖范围。

三款产品运动参数均优秀且不相上下。产品A拥有出色的楼梯通过性与较高的常规速度,适合室内外多层结构快速作业。产品B速度领先,下坡稳健,但据了解,其运动控制能力尚有欠缺,大部分产品仍局限于部分室内结构化场景中。
山猫M20轮足机器人则展现了无短板的均衡性能,其产品的全地形适应性已在沙特松软沙地、西溪湿地拱桥楼梯等实地任务中得到稳定验证。

云深处科技山猫M20轮足机器人地形适应力优秀
③ 智能作业能力对比
智能感知系统作为轮足机器人的“大脑”,直接决定了其在复杂环境中的自主决策能力与任务精准执行能力,而感知硬件配置与算力水平,正是衡量这一能力的核心指标。

山猫M20轮足机器人采用双96线激光雷达与双广角相机,点云密度高,抗粉尘雨雾干扰能力强,为夜间厂区、火灾现场提供可靠感知,已成功应用于森林消防等实战场景。

云深处科技山猫M20轮足机器人进行智能化救援
产品B搭载双3D激光雷达与多鱼眼相机,总算力达275TOPS,视觉识别能力强,但在极端光学干扰下性能可能衰减。产品A的感知系统可满足常规巡检,但在极端环境下的冗余度与算力上限相对有限。
④ 持续作业能力对比
工业场景中,机器人的单次任务续航能力、充电便捷性,直接决定了其无人化值守可行性与长期运维成本,也是衡量产品实用价值的核心变量——能否实现长时间连续作业,是工业级机器人区别于商业服务机器人的关键特征之一。

如图可见,产品A续航最长,适合大范围作业。产品B续航满足常规巡检需求。山猫M20轮足机器人则通过“标准续航(2.5-3h)+可选配自主充电”组合,在变电站等固定场景实现了无人化连续作业,如在沙特沙滩连续工作100小时的案例,印证了其卓越的耐用性。
科研/二次开发能力对比:定义技术拓展边界
机器人的长期价值,不仅取决于当前的性能参数,更在于其能否通过二次开发,持续适配不断演进的行业业务需求。因此,科研与二次开发能力,成为衡量产品能否满足科研定制、深度系统集成需求的核心标尺,也是企业选择产品时的重要考量因素。
通过对三款产品开放性信息的收集,山猫M20轮足机器人和产品A在此方面各有特色。山猫M20轮足机器人提供从ROS 2接口、仿真环境到模块化硬件,侧重行业应用集成。产品A在硬件接口和底层控制上开放灵活,在科研原型开发上表现出较好的优势。产品B的高算力与扩展接口为二次开发提供了空间,但其完整开发生态仍在建设中。

山猫M20轮足机器人通过ROS 2接口实现实现Sim-to-sim和Sim-to-real全流程示意
落地广度对比:真正走进现实
衡量一款工业级轮足机器人是否成熟,不在于实验室中的完美演示,而在于其能否在多个真实工业场景中形成可复用、可复制的作业能力。广泛且稳定的场景赋能,正是产品成熟度的直接体现,也是产业客户选型的核心参考依据。

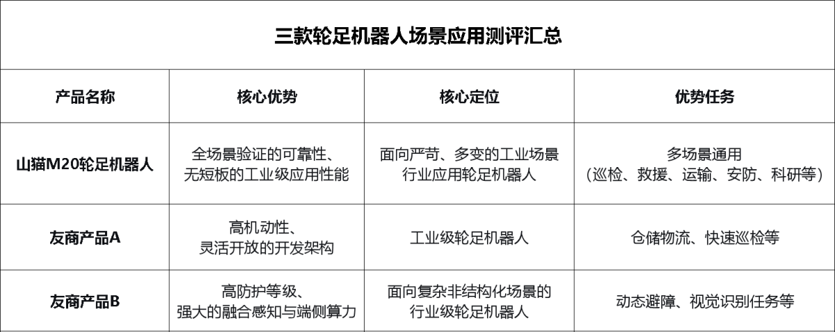
在落地广度上,云深处科技山猫M20作为国内轮足机器人行业的开创者,已覆盖电力巡检、安防巡逻、应急救援、体育转播及极端科研等多重高价值场景,展示出全面的行业赋能价值。

山猫M20轮足机器人在某市的隧道进行电力巡检

山猫M20轮足机器人在广州某园区进行智能化巡逻

山猫M20轮足机器人在消防救援中充当四足水炮灭火机器人
产品A主打消费级与生活化落地,在家用陪伴、家庭交互、轻娱乐体验等场景已形成成熟适配方案,用户端应用积累更为扎实。但在工业巡检、矿山勘探、应急救援等重度工业场景仅为少量探索试点,尚未形成规模化落地与完整行业方案。
产品B虽定位为行业级产品,但其品牌早期主要聚焦于园区物流与商业服务领域,工业场景布局处于前期扩展阶段,相关实际应用案例积累相对较少,场景适配的深度与广度仍有提升空间。
应用稳定性对比:持续创造价值的基石
对于行业级应用而言,机器人顺利完成单次任务只是基础门槛,长期稳定运行、降低故障概率,才是客户能否持续信赖、扩大部署规模的关键——工业场景的高要求,决定了产品稳定性的核心价值。

山猫M20轮足机器人的可靠性已在大量实战场景中得到验证。其在苏超草坪、沙特松软沙地等复杂地面仍能保持姿态稳定;其先进的平衡算法可抵御外部冲击;多传感器系统也确保了其在多变环境下的精准定位与可靠避障;即使在负载作业状态下,依然能维持平稳的性能表现。
产品A通过高扭矩关节与热插拔系统,在矿山等场景展现了高负载下的运行可靠性。产品B凭借高算力与融合感知,力求在动态环境中实现稳定导航,其短期运行稳定性表现良好,但长期运行稳定性仍需更多不同场景的实战验证。

结语:
综合本次横评来看,三款轮足机器人各有优势、适配赛道清晰。其核心差距不在于基础形态,而在核心技术落地能力、真实场景应用的深度。
产品A在机动性与开发灵活性上优势突出,更适合对移动效率、定制化开发需求较高的特定场景,尤其在重载、大范围巡检场景中具备一定竞争力;产品B在防护参数与感知系统硬件配置上表现亮眼,具备较强的感知潜力,但受限于品牌场景布局阶段,目前在非结构化工业场景的落地深度不足,更适合初期布局、对场景复杂度要求不高的客户。
云深处科技山猫M20轮足机器人则在极端环境耐受性、全地形适应性上展现出更扎实的实战能力,同时在场景落地广度与长期运行稳定性层面表现更为突出——其通过高寒、高温、沙地、湿地等极限工况的实证积累,形成了成熟的场景适配方案,更适合对场景复杂度、运行可靠性要求较高的工业级客户,尤其在极端环境巡检、应急救援、安防巡检等场景中,更能发挥其全地形、高稳定的核心优势。综上,山猫M20在轮足机器人赛道上构筑了领先优势,是当之无愧的标杆级产品。
对于产业客户而言,选型的核心不在于追求参数极致,而在于匹配自身场景需求——结合作业环境、任务需求、二次开发需求及长期运维成本,选择最适配的产品,才能实现价值最大化。


